谁在捧杀豆包手机?
摘要:
文|脑极体豆包手机发布之后,大众为它编写了一套脚踢腾讯、拳打阿里的剧本。有人说字节要掀桌子,有人断言微信要被豆包手机干成流量管道。微信、阿里、银行等应用拒绝被豆包手机助手调用,则被... 文|脑极体
豆包手机发布之后,大众为它编写了一套脚踢腾讯、拳打阿里的剧本。
有人说字节要掀桌子,有人断言微信要被豆包手机干成流量管道。微信、阿里、银行等应用拒绝被豆包手机助手调用,则被广泛理解成:大厂抱团抵制创新。
豆包手机,真值得大厂如此忌惮吗?
对于见证了智能体手机从无到有、一路迭代至今的从业者来说,豆包手机并不是什么石破天惊的发明。
从产品上看,智能体手机的技术趋势已经酝酿一年多了,荣耀、OPPO、vivo这些厂商早就在这条路上摸爬滚打,豆包手机的逻辑和主要功能都沿用了行业里已有的探索,并没有什么从0到1的突破。
从战略上看,作为躯壳的努比亚,市场销量排不进国产手机TOP5,作为灵魂的豆包手机助手,功能也并不难复制(真正的卡点是系统级授权),两者联手的产物,压根没能力撼动现有的手机格局。对于字节这样体量的大厂,豆包手机顶多算是内部众多技术探索中的一个小分支,算不上战略级动作。
靠这么一款产品去挑战根基深厚的BAT互联网大厂,几个菜能给字节喝成这样?
所以问题来了:豆包手机既算不上关键的技术突破,也没那么夸张的行业影响力,为何能在舆论场掀起这么大的风浪?它是如何被强行加戏,陷入漩涡中心的?可能比手机本身,更值得我们好好琢磨琢磨。
这场舆论风波的主流声音,可以被概括成以下剧情。
吃瓜群众:豆包手机,哪怕你与BAT为敌,我都会站在你这边。
豆包手机:我为啥要与它们为敌啊?
吃瓜群众:那你别管。
绝大多数看客眼中,豆包手机是对抗互联网旧秩序的创新英雄,也是字节跳动射向其他巨头应用的一颗"银弹"。
银弹是科技行业的经典说法,指的是一击必杀的解决方案。图灵奖得主Fred Brooks曾在《没有银弹》一书中提出,软件工程没有银弹,其复杂性决定了没有任何单一技术可以实现一劳永逸的突破。
豆包手机,也并非一颗真正撼动现有格局的银弹。
首先,豆包手机助手是在现有技术路径上进行的渐进式演进,并没有从0到1地颠覆什么,自然也谈不上撼动行业。
以大模型为基础的智能体,自动、闭环地实现手机交互与复杂任务,这一技术路径早在2024年就开始被荣耀、OPPO、vivo等厂商广泛探索。一篇2024年华为与哈工大(深圳)联合发表的论文显示,当时手机智能体已经可以完成340个多类型任务,其中就涵盖了豆包手机广为流传的高复杂度任务与跨应用协作。
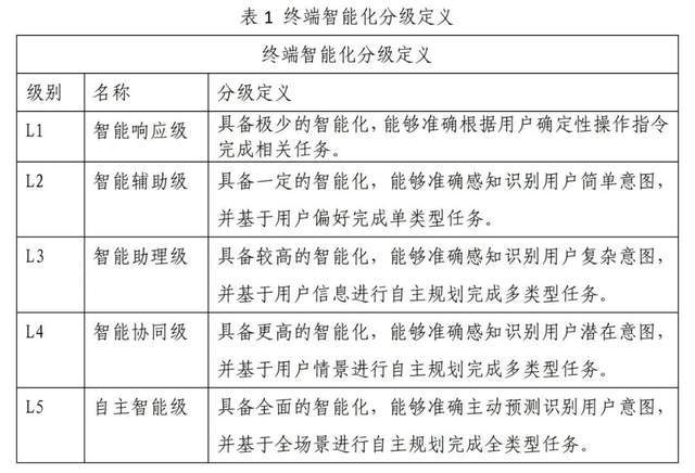
根据2024年12月信通院发布《终端智能化分级研究报告》的标准来判断,豆包手机助手的能力,停留在L3或不足L3的"智能助理级"水平,能识别用户明确意图并完成既定任务,但并未达到模糊意图、自主规划的L4、L5级别。而L3级别的手机自动驾驶能力,荣耀等厂商也早已实现。
此外,豆包手机也并未能破解智能体手机长期存在的核心难题,没有为行业困局提出新解法。
智能体手机普遍存在的痛点,是仅在部分场景实现了AI-ready,其中的比价、跨APP搜索等,是手机厂商反复试错、筛选出的特例场景。而在日常操作中的大多数场景,自然语言交互都有明显的局限,不如触控点击、滑动来得高效,用户普遍都有"让智能体干还不如自己干更快"的感觉。
豆包手机的差异,主要是站在行业经验的肩膀上,而且胆子更大:
其一,它采用了更深的系统级权限调用,而非荣耀、vivo等厂商普遍采用的视觉识屏方案,让大家感觉能力更强大,实际是权限范围不同;
其二,豆包手机的发布时间更晚,大模型的能力比之前提高,所以豆包手机助手有了更优的意图理解和任务拆解能力;
其三,作为小众实验产品,它敢于触碰银行APP等高敏场景,而主流厂商为规避商业红线,普遍选择避开此类领域,并不是真的做不到。
此前由北邮、中国联合通信、天翼安全、联想、虎牙科技、广东省标准化协会等单位共同起草的《智能体任务执行安全要求》团体标准,就明确提出,智能体不得利用无障碍权限或操作系统技术优势操作第三方App,必须通过标准化接口调用的方式协作。智能体在进行用户意图识别、通过第三方App执行任务时,应先通过第三方App授权,并在获得用户授权后执行,且第三方App有权拒绝不合理操作,以保护用户权益。
而伴随着公众对数据安全、隐私保护的担忧,豆包手机助手也主动取消了一系列敏感功能的操作。恰恰说明,它从来不是一颗针对互联网大厂的银弹,遇阻之后主动收缩能力触角,正与主流智能体手机变得趋同。
豆包手机之所以被大众当作互联网大厂的对手,一个主要原因是,背后站着字节跳动。
公众对字节的过往战绩很熟悉,自然联想到,在AI手机这件事上,或许也将上演出抖音在短视频赛道碾压其他大厂的故事。
不过,如果豆包手机真的承载了颠覆互联网格局、挑战BAT巨头的野心,绝不会选择目前这样的方式推进。
作为集团的战略级产品,必然会有全链路的资源倾斜,像短视频大战、外卖大战、AI chatbot应用那样,拼杀得刺刀见红,无论是硬件研发、供应链搭建,还是市场推广,都会拿出大厂该有的阵仗。而豆包手机应对舆论风波和应用限制,并没有硬刚,迅速收敛相关权限,这种退让态度,恰恰说明它并不想在手机助手上主动激化矛盾、挑起冲突。
而且,字节旗下拥有抖音、今日头条、飞书等众多核心产品,如果豆包手机真是其颠覆战略的重要一环,这些核心产品理应率先与之联动,形成协同效应,但事实上,抖音也拒绝了豆包手机助手的部分功能调用,足以看出在内部也并未上升到核心战略。
至少目前,豆包手机并没有展现出猎杀大厂应用的具体行动。那么,它又是如何被大众想象成了与大厂对抗的创新英雄呢?
到底是谁编写出了"豆包手机助手猎杀大厂应用"的屠狼剧本?
执笔者之一,是"苦大厂久矣"的普通大众。近年来,平台经济的弊端逐渐暴露,比如通过算法延长劳动时间,个体在强大平台面前显得被动无力,很多劳动者和消费者对平台独大的局面积累起了不满,早就渴望出现一个屠狼者,能与这些巨头平台正面抗衡。豆包手机的问世与大胆,恰好能满足这种情绪,于是就被塞进了屠狼剧本,承载了打破旧秩序的想象,哪怕这个载体本身并未具备颠覆格局的实力。
另一个执笔者就是伪专家们。有影响力的大V、KOL,让大众对豆包手机的误解和滤镜又加深了一层。那些慢创新、长创新,比如模型的一次次版本微调,芯片的一代代迭代优化,这些技术成果又慢又枯燥,讲不了性感的故事,也没什么看头,平时压根入不了他们的法眼。一有技术热点冒头,这些influencer就跳出来高谈阔论,给热点套上国、巨头博弈这种石破天惊的话术,让大家以为"这次狼真的来了"。识别这类砖家,就看他们是不是平时对技术基建漠不关心,对渐进式创新视而不见,只在有流量可赚的时候才现身发声。
内容平台对剧本的推波助澜,则触发了网络的回音壁效应,让豆包手机的神话被反复强调和强化。
在碎片化、注意力资源有限的当下,大众更倾向于接收简单直接的信息,这种阅读习惯,叠加了平台对高互动内容的流量倾斜,就形成了舆论的回音壁,"字节挑战BAT""微信封杀豆包助手"这类戏剧冲突更强、更情绪化的讨论,更容易占据主流,被放大、被传播,客观的技术探讨却逐渐被淹没。
应对这类非理性、极化的单一声音,近年来已经成为科技企业常面临的舆论处境与挑战。
但正如Fred Brooks在《没有银弹》中的观点,技术世界里的复杂难题,并没有一劳永逸的解决方案。真正的技术突破,是渐进式、钟摆式的,不仅需要长期积累和点滴改进,还可能推倒重来。
举个例子,Transformer架构2017年便已提出,直到2023年才通过ChatGPT引爆市场,而我们当时预判,中国一定会有自己的ChatGPT,也并不是盲目乐观,是基于长期追踪中国在预训练大模型领域的实践,做出的逻辑推演。
一边渴望掀桌子的技术进步,一边又拒绝接受试错的枯燥与漫长,这是对创新最深的误解。
高喊"掀桌子"的人,往往不是日拱一卒做桌子的人。下次再遇到所谓的颠覆神话,不妨先看看故事内核,是否足够扎实。
