铜仁农商行被罚50万,涉贷款发放不审慎等
摘要:
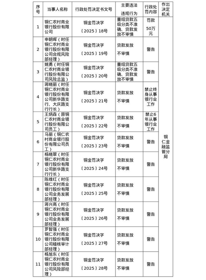
茶壶财经12月16日讯,近日,国家金融监督管理总局铜仁监管分局发布行政处罚信息,剑指铜仁农村商业银行股份有限公司及其相关责任人。罚单显示,铜仁农村商业银行股份有限公司的主要违法违规... 茶壶财经12月16日讯,近日,国家金融监督管理总局铜仁监管分局发布行政处罚信息,剑指铜仁农村商业银行股份有限公司及其相关责任人。
罚单显示,铜仁农村商业银行股份有限公司的主要违法违规行为是:重组贷款五级分类不准确、贷款发放不审慎。
针对以上问题,国家金融监督管理总局铜仁监管分局对其罚款50万元。
此外,多名相关责任人也受到处罚。时任合规风险部经理申朝晖、风险总监姚勇、员工马丽、新华路支行行长杨晓翠、业务发展部经理陈维红和蒋兴高、稽核审计部经理罗智强、风险部经理杨旭东,均被警告;新华路支行和大庆路支行行长蒋晓丽,被禁止终身从事银行业工作;原员工王炳森,被禁止6年从事银行业工作。
