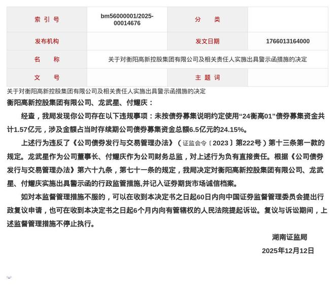
衡阳高新控股集团被出具警示函,涉债券资金使用违规
摘要:
茶壶财经12月18日讯,近日,湖南证监局发布行政监管措施决定书,剑指衡阳高新控股集团有限公司及其相关责任人龙武星、付耀庆。决定书显示,衡阳高新控股集团有限公司存在以下违规事项:未按... 茶壶财经12月18日讯,近日,湖南证监局发布行政监管措施决定书,剑指衡阳高新控股集团有限公司及其相关责任人龙武星、付耀庆。
决定书显示,衡阳高新控股集团有限公司存在以下违规事项:未按债券募集说明约定使用"24衡高01"债券募集资金共计1.57亿元,涉及金额占当时存续期公司债券募集资金总额6.5亿元的24.15%。
上述行为违反了《公司债券发行与交易管理办法》的相关规定。龙武星作为公司董事长、付耀庆作为公司财务总监,对上述行为负有直接责任。
针对以上问题,湖南证监局决定对衡阳高新控股集团有限公司、龙武星、付耀庆实施出具警示函的行政监管措施,并记入证券期货市场诚信档案。
