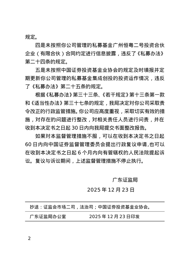
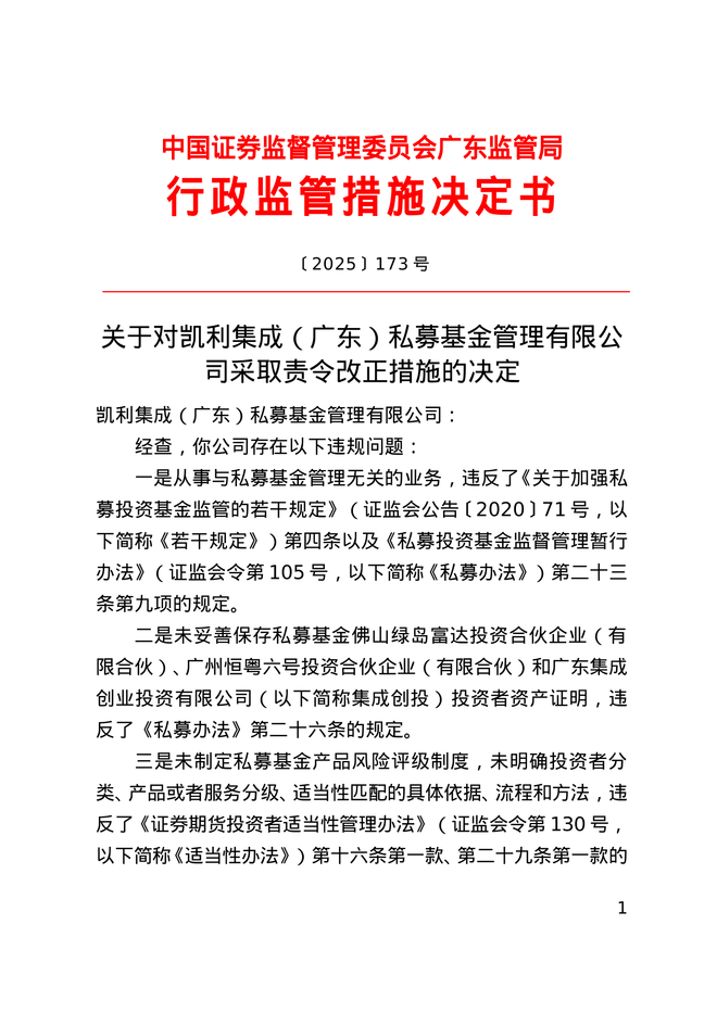
凯利集成私募被责令改正,涉多项违规
摘要:
茶壶财经1月14日讯,近日,广东证监局发布了行政监管措施决定书,剑指凯利集成(广东)私募基金管理有限公司。决定书显示,凯利集成(广东)私募基金管理有限公司存在以下违规问题:一是从事... 茶壶财经1月14日讯,近日,广东证监局发布了行政监管措施决定书,剑指凯利集成(广东)私募基金管理有限公司。
决定书显示,凯利集成(广东)私募基金管理有限公司存在以下违规问题:
一是从事与私募基金管理无关的业务;
二是未妥善保存私募基金佛山绿岛富达投资合伙企业(有限合伙)、广州恒粤六号投资合伙企业(有限合伙)和广东集成创业投资有限公司(以下简称集成创投)投资者资产证明;
三是未制定私募基金产品风险评级制度,未明确投资者分类、产品或者服务分级、适当性匹配的具体依据、流程和方法;
四是未按照公司管理的私募基金广州恒粤二号投资合伙企业(有限合伙)合同约定进行信息披露;
五是未按照中国证券投资基金业协会的规定及时填报并定期更新公司管理的私募基金集成创投的投资运作情况。
以上行为违反了《关于加强私募投资基金监管的若干规定》《私募投资基金监督管理暂行办法》《证券期货投资者适当性管理办法》的规定。广东证监局决定对凯利集成(广东)私募基金管理有限公司采取责令改正的行政监管措施。
