深圳邦成群策投资被责令改正,涉未按合同披露重大信息等
摘要:
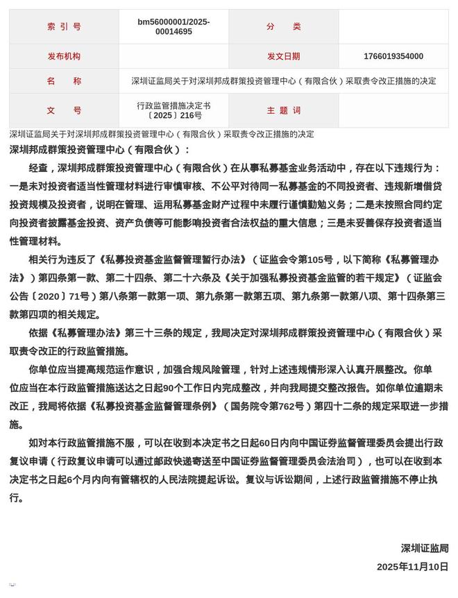
茶壶财经12月18日讯,近日,深圳证监局发布行政监管措施决定书,剑指深圳邦成群策投资管理中心(有限合伙)。决定书显示,深圳邦成群策投资管理中心(有限合伙)在从事私募基金业务活动中,... 茶壶财经12月18日讯,近日,深圳证监局发布行政监管措施决定书,剑指深圳邦成群策投资管理中心(有限合伙)。
决定书显示,深圳邦成群策投资管理中心(有限合伙)在从事私募基金业务活动中,存在以下违规行为:一是未对投资者适当性管理材料进行审慎审核、不公平对待同一私募基金的不同投资者、违规新增借贷投资规模及投资者,说明在管理、运用私募基金财产过程中未履行谨慎勤勉义务;二是未按照合同约定向投资者披露基金投资、资产负债等可能影响投资者合法权益的重大信息;三是未妥善保存投资者适当性管理材料。
以上行为违反了《私募投资基金监督管理暂行办法》《关于加强私募投资基金监管的若干规定》的相关规定。
针对以上问题,深圳证监局决定对深圳邦成群策投资管理中心(有限合伙)采取责令改正的行政监管措施。
