深圳鹏信资产评估被出具警示函,涉营运资金测算不到位等
摘要:
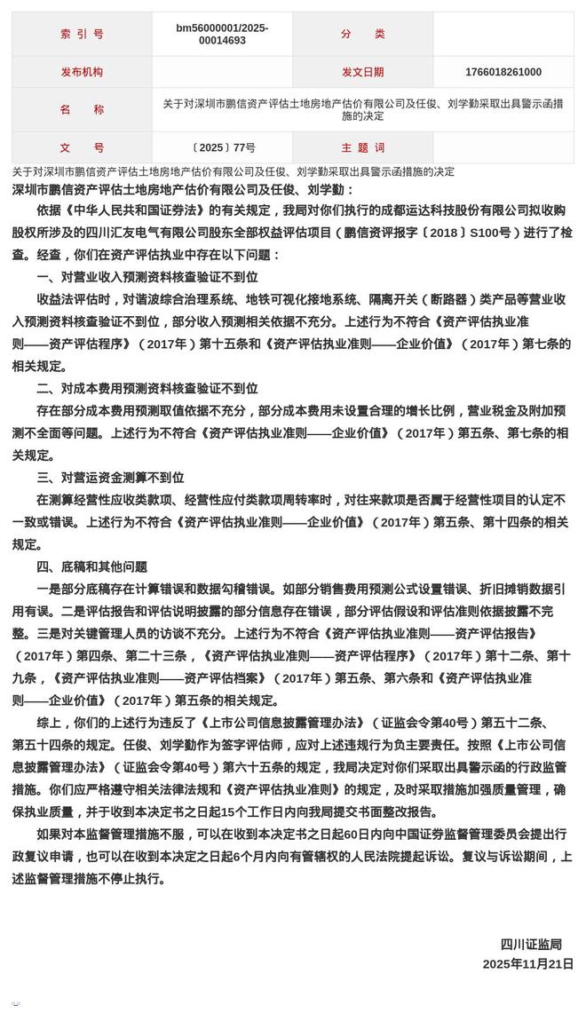
茶壶财经12月18日讯,近日,四川证监局发布行政监管措施决定书,剑指深圳市鹏信资产评估土地房地产估价有限公司及任俊、刘学勤。决定书显示,深圳市鹏信资产评估土地房地产估价有限公司在资... 茶壶财经12月18日讯,近日,四川证监局发布行政监管措施决定书,剑指深圳市鹏信资产评估土地房地产估价有限公司及任俊、刘学勤。
决定书显示,深圳市鹏信资产评估土地房地产估价有限公司在资产评估执业中存在以下问题:对营业收入预测资料核查验证不到位;对成本费用预测资料核查验证不到位;对营运资金测算不到位;底稿和其他问题。
上述行为违反了《资产评估执业准则》《上市公司信息披露管理办法》的相关规定。任俊、刘学勤作为签字评估师,应对上述违规行为负主要责任。
针对以上问题,四川证监局决定对深圳市鹏信资产评估土地房地产估价有限公司及任俊、刘学勤采取出具警示函的行政监管措施。
