安徽佳先功能助剂被责令改正,涉信披违规等五项问题
摘要:
茶壶财经1月4日讯,近日,安徽证监局发布行政监管措施决定书,剑指安徽佳先功能助剂股份有限公司、李兑、汪静、丁柱。决定书显示,安徽佳先功能助剂股份有限公司存在以下违规事项:一是子公司... 茶壶财经1月4日讯,近日,安徽证监局发布行政监管措施决定书,剑指安徽佳先功能助剂股份有限公司、李兑、汪静、丁柱。
决定书显示,安徽佳先功能助剂股份有限公司存在以下违规事项:
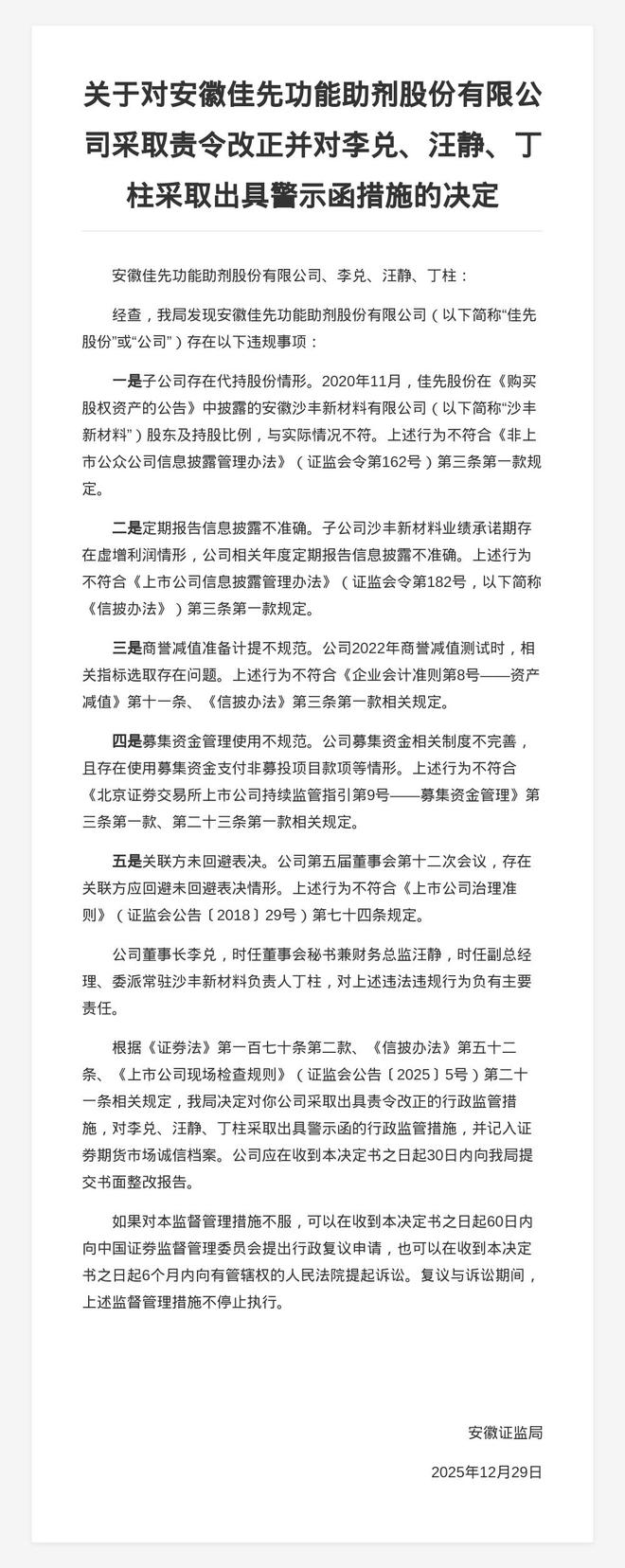
一是子公司存在代持股份情形。2020年11月,佳先股份在《购买股权资产的公告》中披露的安徽沙丰新材料有限公司股东及持股比例,与实际情况不符。
二是定期报告信息披露不准确。子公司沙丰新材料业绩承诺期存在虚增利润情形,公司相关年度定期报告信息披露不准确。
三是商誉减值准备计提不规范。公司2022年商誉减值测试时,相关指标选取存在问题。
四是募集资金管理使用不规范。公司募集资金相关制度不完善,且存在使用募集资金支付非募投项目款项等情形。
五是关联方未回避表决。公司第五届董事会第十二次会议,存在关联方应回避未回避表决情形。
上述行为不符合《非上市公众公司信息披露管理办法》《企业会计准则》《北京证券交易所上市公司持续监管指引》《上市公司治理准则》的相关规定。公司董事长李兑,时任董事会秘书兼财务总监汪静,时任副总经理、委派常驻沙丰新材料负责人丁柱,对上述违法违规行为负有主要责任。
对此,安徽证监局决定对安徽佳先功能助剂股份有限公司采取出具责令改正的行政监管措施,对李兑、汪静、丁柱采取出具警示函的行政监管措施,并记入证券期货市场诚信档案。
